一、ERP的管理思想
1、体现对整个供应链资源进行管理的思想
2、体现精益生产、并行工程和敏捷制造的思想 3、体现事先计划与事中控制的思想
4、体现业务流程再造(BPR)的思想
二、ERP应用成功的标志
1. 系统运行集成化
2. 业务流程合理化
3. 绩效监控动态化
4. 管理改善持续化
三、ERP系统开发方法
1、结构化系统开发方法
2、原型法系统开发方法
3、面向对象的开发方法
4、组件式开发方法
四、ERP系统分析
1、需求分析
需求分析是指在充分了解客户情况,包括客户生产/财务及管理流程后,与客户一起讨论对系统的具体要求方案,主要针对其现行体制中的不足及目前所需的信息,制定出一套用户对系统的需求方案。
2、管理对象分析
流动的管理对象,主要有三种:物流、资金流和信息流;静态管理对象则较多,主要有固定资产、员工、档案等内容。
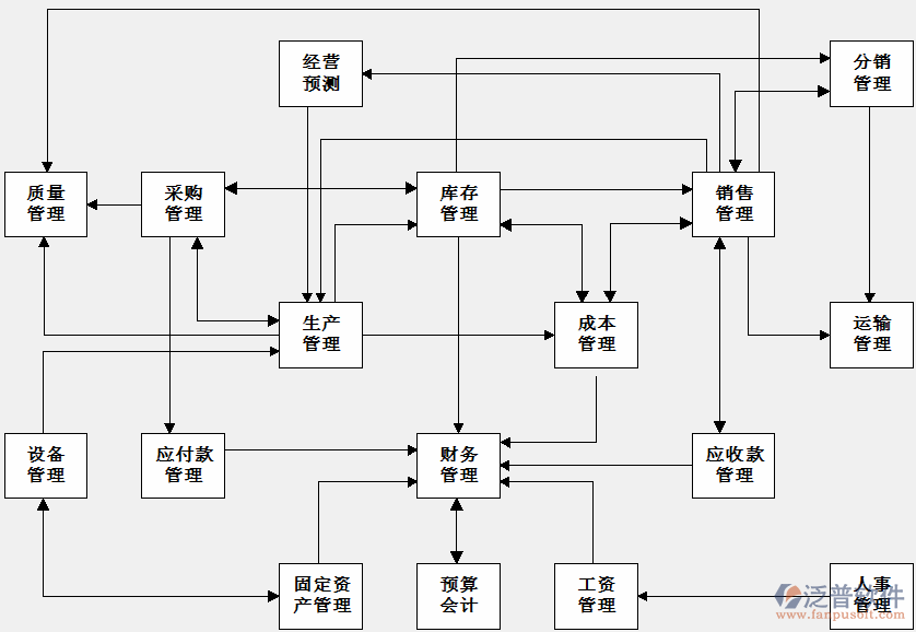
3、流程分析
企业业务关联图:

企业业务流程-帐务处理流程图:

企业业务流程-应收帐款流程:

