
写在前面(本号相关PPT与资料,未在文末留下下载关键字的,需进入智能制造之家知识星球自行下载~)
大家好,我是小智,智能制造之家号主~
前面我们对ERP、PLM、MES/MOM、SCADA/DCS、工业自动化、PLC、工业软件等各个方向进行了分析汇总:
西门子、达索、SAP、PTC、Oracle...全球PLM市场报告
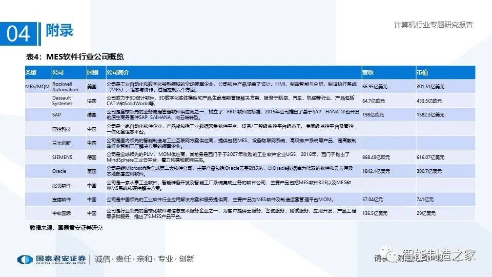
全球视野下的MES(深度报告):7大海外巨头,6家中国领军企业全梳理
西门子、ABB、霍尼韦尔、中控、力控...中国SCADA&DCS市场报告中国
西门子、达索、PTC?工业软件CAD全球核心玩家与市场分析报告(223页)~
西门子、RA、施耐德、三菱、汇川、和利时:中国PLC市场及产业链分析
107页全球工控深度报告:西门子、ABB、施耐德、三菱VS汇川、中控..
今天我们分享工业软件深度报告:CAX/MES/SCADA/DCS产业格局分析(附录部分为相关主要玩家)~
![]()



![]()




![]()




![]()



![]()




![]()



![]()
![]()



![]()




![]()



![]()




![]()



![]()
![]()



![]()
![]()
硬核专辑
ERP/PLM/MES/SCADA/PLC/工业软件研究报告
WinCC技术 | 工业网络 | MES技术相关| 工业巨头战略布局 | 工业通讯案例
仿真与虚拟调试 | 职业感悟、认知提升 | 自动化控制标准合集

200页PPT,详述MES/MOM与APS系统及其选型(下载)
西门子、SAP、达索、PTC、AVEVA:六大海外工业软件巨头的2020
智能制造之中国物流自动化装备行业分析(软件、立体库、分拣设备、AGV)
达索、西门子、PTC:工业软件三大顶部PLM玩家的战略布局分析
欢迎关注"智能制造之家"














