本篇文章为亿信华辰《数字时代,企业如何重新定义商业智能BI》视频直播稿件。
大家晚上好,欢迎来到小亿直播间!本次直播我们分享的主题是:数字时代,企业如何重新定义商业智能BI?我们将会从6个方面来进行分享:
首先我们说说商业智能BI是什么?其次我们介绍如今商业智能快速发展的缘由,和这个时代赋予BI的一些新的内涵。然后我们探讨下BI落地的5大核心步骤,和一些案例展示,最后我们预测下商业智能未来趋势与发展。
一、商业智能BI是什么?
1.定义
BI全称Business Intelligence,又称商务智能,是指用现代数据仓库技术、线上分析处理技术、数据挖掘和数据展现技术进行数据分析以实现商业价值。
换句话来说,BI是一套完整的解决方案,可以将来自企业的不同业务系统(如ERP、CRM、OA、BPM等,包括自己开发的业务系统软件)的数据,提取出有用的数据进行整合清洗,在保证数据正确性的同时,进行数据分析和处理,并利用合适的查询和分析工具快速、准确地为企业提供报表展现与分析,为企业提供决策支持。
简单概括这个过程所体现的三个大的部分就是:数据源收集,数据仓库的数据整合,可视化报表展现和数据分析,如图所示,这里是亿信华辰商业智能产品亿信ABI的架构图,这个就是一整套的解决方案,从数据采集、到数据的分析展示、数据的整合、到前端的数据分析应用,在我们的亿信ABI的一站式数据分析平台里都可以得到相应模块的功能支持和对业务场景的应用。

2.本质
对企业来说,商业智能BI不能直接产生决策,而是利用BI处理后的数据来支持决策。核心是通过构建数据仓库平台,有效整合数据、组织数据,为分析决策提供支持并实现其价值。

如图所示,BI最终展现给用户的信息就是可视化报表或视图。需要注意的是:报表是一个结果,只能达到查询的效果,查询仅仅只能告诉我们结果是什么、有没有问题。而基于可视化图表背后的数据分析才能告诉我们问题的原因是什么,只要问题发现了,原因也找到了,那么企业业务人员或者管理人员如何去决策就会变得简单与轻松。
3.与大数据的区别
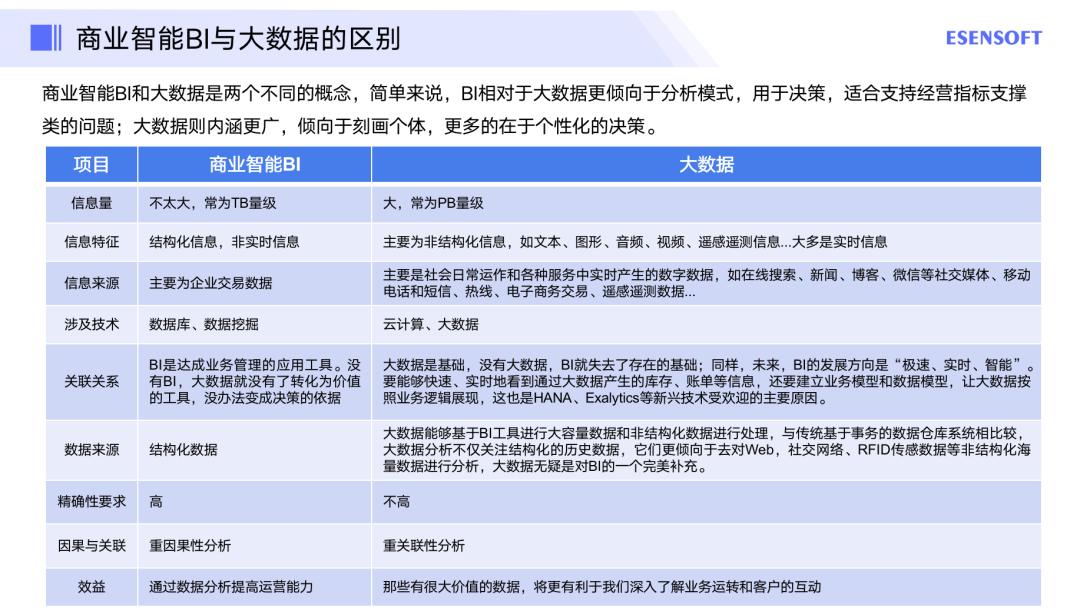
商业智能BI和大数据是两个不同的概念。BI相对于大数据更倾向于分析模式,用于决策,适合支持经营指标支撑类的问题;大数据则内涵更广,倾向于刻画个体,更多的在于个性化的决策。

除此以外,大数据研究机构Gartner给出了这样的定义:“大数据是需要新处理模式才能具有更强的决策力、洞察发现力和流程优化能力来适应海量、高增长率和多样化的信息资产”。
4.商业智能BI在企业中应用的3个方面
企业内部有大量的机会可以通过优化业务流程和集中决策来节省资金。在业务遭遇大挫折时,商业智能BI能带来一线曙光,产出显著的投资回报率ROI。商业智能BI在企业中的应用主要表现在如下3个方面:
(1)可视化报表的展现
在BI中,使用柱状图、饼状图、折线图、二维表格等图形可视化的方式将企业日常的业务数据(财务、供应链、人力、运营、市场、销售、产品等)全面展现出来,再通过各种数据分析维度筛选、关联、跳转、钻取等方式查看各类业务指标。
这些分析展现内容基本上是围绕各个业务部门日常工作展开的,这里面有很多的业务分析内容可能需要复杂的计算规则,需要从不同的业务系统获取数据,并且这些数据在业务系统软件中都是很难直观看到的。

这个层次的可视化报表分析就是一种呈现,让用户对日常的业务有一个清晰、直接、准确的认知,同时解放了业务人员手工利用Excel的各种函数做汇总分析、制图的工作,提高了工作效率。
比如,财务部门会关心今年的营业收入、目标完成率、营业毛利润率、净资产收益率等;销售部门会关心销售金额、订单数量、销售毛利、回款率等;采购部门会关心采购入库金额、退货情况、应付账款等等。
(2)数据的“异常”分析
数据的异常分析利用的是对比分析法。在可视化报表上,如果业务人员发现了一些数据指标反映出来的情况超出了日常经验判断。这时就需要要对这些 "异常" 数据进行有目的的分析,通过相关联的维度、指标使用钻取、关联等分析方式探索出可能存在的原因。
例如,一个网站或产品,正常情况下每个月的平均用户注册量是10万左右。但是发现在今年的 8 月份,会员注册量达到了 23 万,这就是一种 "异常",远远超过经验判断和预期。这时我们就要去分析判断是因为市场部门的推广,还是做了大型促销活动导致的。
当然除了正向的异常,也有可能出现负向“异常”,比如注册量只有5万,这时也是需要我们通过分析找到原因,并在以后避免发生类似的情况。

最终业务人员通过一次或者多次的维度和指标图表构建,逐步形成了一种比较可靠的、固化的分析模型。这个阶段的业务人员不再是被动接受来自图表中反映的信息,而是通过"异常"数据来定位到背后的一个业务问题,数据和业务在这个层次开始有了直接对应关系,这时可以利用数据图表之间的逻辑性关系寻找解决方法,提高企业的经营效率。
(3)业务建模分析
业务建模分析通常是由精通业务的业务人员提出,通过合理的建模找出业务中可能存在的问题,将其反映在可视化报表上,并最后要回归到业务,形成决策并不断优化的一个过程。
业务建模简单来说也可以理解为一种业务分析的逻辑思维模型,只是用数据、图表化的方式将它们有效组织起来去验证我们对业务分析的逻辑判断。它可由一个或多个图表组成,也可通过一组或多组数据图表支撑,依据企业的业务模型来确定。
业务建模分析区别于前两点,它是一种更深层次的业务数据的主动设计和探索分析。需要更加深入业务,围绕一个一个业务分析场景展开,对业务的认知要足够深。

这里需要注意的是具体的分析场景很难由专业的BI开发人员来提出。业务分析建模需要由专业的业务人员且具备数据分析思维意识的人员来推进和主导,再辅助合适的数据分析、挖掘或统计工具,这样商业智能BI的价值才能在企业得到充分的发挥,数据的价值也才会得到充分的体现。
二、商业智能BI快速发展的缘由
1.商业智能BI快速发展
(1)新基建推动产业数字化迅猛发展
2020年3月,中央在政治局常委会议上提出,要加快5G网络、数据中心等新型基础设施建设。“新基建”政策的提出将加速大数据产业发展,BI商业智能作为大数据产业落地的重要场景,行业迎来新的发展契机。
(2)国际环境日趋复杂,软件国产化替代加速
受美国技术出口管制等影响,中国大力推动信创产业体系建设,BI作为信创产业体系中的重要应用软件,是支撑企业数据分析的重要系统。尤其数据的挖掘分析涉及企业核心业务数据,从应用安全性、对业务需求理解角度考虑,BI国产化替代将是未来发展趋势。
(3)企业数字化转型,助力BI新一轮发展
在数字化时代,企业面临用户需求变化、业务流程变化、以及数据量不断增长等一系列挑战,数字化转型已成为企业核心战略,是企业未来业务创新和增长的重要驱动力。而BI是让企业快速认知数字化价值的最佳手段,因此BI也将迎来新一轮发展。
2.从数据角度看商业智能BI
(1)商业智能BI在我国的发展情况
当前我国已进入国际BI及DA(数据分析)领域的第一方阵,并成为发展最快的国家之一,但仍和美国有一定差距。
2018年中国商业智能(BI)软件行业规模约为16.6亿元,同比增长25.8%;
2019年中国商业智能(BI)行业软件收入规模在21亿左右,增长率达到27.1%;
根据IDC数据,2021年中国商业智能软件的市场规模预计达到7亿美元,同比增长恢复到21%,预测到2025年,该市场规模将达到13.3亿美元。

这背后的原因是:从我国开始实施国家大数据战略以来,大数据BI行业保持着高速稳定的发展。一方面得益于国家政策的牵引,如《大数据产业发展规划(2016-2020年)》等利好政策,对打造“数据、技术、应用与安全协同发展的自助产业生态体系”做了全方位的支撑和部署。另一方面,持续多年的信息化应用价值教育,企业自身信息化建设的准备,都让更多企业开始使用BI产品,期望通过精细化运营来提升经营效益。
(2)商业智能BI在企业的应用情况
根据锐观咨询整理所得数据,目前,IT人员主导企业数据分析的模式仍占据主流,也就是IT驱动仍是企业商业智能平台应用现状。从数据调研的受访企业来看,有高达61.62%的企业的数据分析工作仍是第二类型(IT强主导型),甚至有21.89%的企业的数据分析工作处在第一类型(IT完全主导型),这显然和业务人员自助数据分析的目标距离遥远。

(3)企业应用BI最期待获得的数据价值
国内企业选用BI产品,最期待获得的数据价值,一是数据整合,二是数据展示效率,三是辅助管理决策。据统计,72.8%的企业最想获得的数据价值是整合多系统数据,打通多系统的数据,解决数据壁垒的问题实现信息透明。69.1%的企业想要提高报表的输出效率,期望能够更快更准更省事。53.7%的企业则希望通过数据分析,辅助企业决策,实现科学化、数据化的决策。

(4)企业最重视的BI功能有哪些?
对于BI的功能,企业主要看重报表能力、移动端、填报录入、管理驾驶舱等。超过半数的企业非常重视常规报表制作与展示和移动端BI功能。近一半的企业期待用数据填报来解决企业内部数据采集和录入的问题,数据填报也是解决数据分散在Excel、Word中的有效方法。

三、时代正赋能BI新内涵
1.国外商业智能BI厂商跟不上时代需求
商业智能BI厂商诞生于国外,早年间,以Business Objects、Cognos、BIEE、Micro Strategy为首的四大品牌近乎统领了全球的BI市场。伴随着国内企业开始进行数字化改造,国外厂商大举进攻国内市场,抢占份额。根据公开资料显示,短短几年时间内,国外BI厂商进入了诸如银行、金融系统、制造业、工业乃至政府等关乎国内经济发展的关键行业。
然而,基于国内庞大的人口基数,快速发展的国内经济导致社会需求日趋复杂,各种各样的商业创新模式不断涌现。由于迭代速度跟不上时代需求,国外商业智能BI厂商普遍开始出现“水土不服”的现象。且对业务员工来说具有一定门槛难以上手、对企业来说维护成本相对较高……

2.传统BI平台已经难以应付瞬息变幻的商业环境
(1)功能结构弱势相比明显
从传统BI系统平台的功能结构来看,基于数据存储、数据集成、数据分析等功能模块下,通过对数据数指标进行简单的陈列堆叠,从而生成相应报表,试图响应业务,并为企业提出辅助性决策。但是,这个阶段的BI平台弱势相当明显,比如,难以高效接入多系统业务数据源、缺乏统一数据指标管理能力、对一线业务员工来说具有一定门槛难以上手、对企业来说维护成本相对较高……

(2)难以应付瞬息变幻的商业环境
对于BI企业而言,无论是产品还是业务层面,当下的商业环境都提出了更高的要求。聚焦于业务本身,如何在场景中切实有效地利用数据已经成为当下商业智能BI企业的核心痛点。
作为企业数字化转型的重要组成部分,BI的价值更多体现在赋能业务创新层面。因此,在实际落地过程中,BI需要与业务场景深度融合,以数据分析驱动业务增长。

首先,企业数字化建设以实现业务增长为核心目标,以BI为代表的技术投入都需要在业务场景中才能发挥价值。
不同于信息化建设的目标是降本增效,数字化建设都是以实现业务增长、创造新的商业模式为核心目标,因此,所有技术投入都需要以业务价值、提升ROI为核心衡量标准,都需要与业务场景所绑定。
其次,BI的使用对象由原先的IT部门,延伸到决策层和业务部门,对满足业务需求的产品功能提出更高要求。
3.精细化运营管理的当下,需要深度理解业务场景
在企业内部,BI平台对于具体业务场景的理解与采用何种模型或算法处于同等重要地位。换句话说,能否深度理解业务场景,一定基础上决定了BI平台技术能否真正落地,以及是否真正能够帮助企业实现降本增效的核心目的。
若从客户角度出发,企业不再只需要一个成熟的BI工具,还需要厂商通过对垂直业务场景的理解来构建相应的数据指标,并搭建场景相关模型,从而通过差异化方案实现应用价值的最大化。
相较于传统智能,新商业智能更看重的是基于数据本身,通过多维度的技术能力帮助企业解决经营过程中面临的成本上涨、业务流程繁杂、信息孤岛等实际问题。

比如,金融和零售两个行业在BI应用中的成熟度较高,但是由于行业不同,其设定采集数据的相关场景也存在较大差异。众所周知金融聚焦财富管理、风控等环节,而零售更倾向于销售管理、客户管理等方面,同一产品在不同行业中的使用效果差距明显。
4.商业智能BI需满足未来趋势发展
过去,企业大多利用BI实现自助报表分析、可视化图表展示等;如今,随着机器学习、深度学习等人工智能技术成熟,越来越多的AI技术被应用到BI工具中;BI与AI的融合,企业能够通过分析过去的数据实现对未来的预测,实现决策智能化。
未来,BI和AI融合的应用场景将不断延伸。随着人工智能技术的发展、数据积累的不断增多,AI预测的准确度将进一步优化,BI和AI融合将有更广泛的应用场景,比如销量预测、财务预测、客户购买预测、客户流失率预测等。

以某超市的补货场景为例,通过BI与AI融合进行销量预测,门店平均缺货率从15%缩减至10%,库存周转天数减少20%左右。对于该超市而言,缺货率的改善也意味着每年1亿左右的新增销售额,BI对业务增长的价值显而易见。随着业务价值不断凸显,企业对BI+AI融合进行智能预测的需求也将持续增加。
四、BI项目规划落地的5大核心步骤
商业智能BI是一个完整的解决方案,需要进行专业项目实施与部署。这里我们将BI项目规划分为5大核心步骤:

1.业务分析需求的把控
对于很多准备或者正在规划商业智能BI项目的企业来说,业务分析需求的梳理是整个项目开始的第一步,往往也是最困难的,主要表现如下:业务部门往往提不出比较具体的分析需求,而IT部门很难深入到业务,也提不出适合业务部门的分析需求。BI项目需求分析涉及到很多部门,有的时候内部资源的沟通、协调都是很困难的…
那如何能够非常清晰的梳理好一个完整的业务分析需求,并且能够用业务部门能够理解的语言进行有效沟通?正确的做法是,提供方案的原型图,这样能激发业务人员说出需求的欲望,并让双方站在可以相互理解的角度沟通,最终出来的效果也能更好的符合企业的期望。

业务需求应结合企业发展阶段、企业业绩目标、部门业绩目标而定,主要是确定BI建设的关键KPI指标。关键KPI指标不应过多,否则会造成数据分析的精力分散、重点缺失。比如销售部门重点关注收入指标,运营部门重点关注成本指标,提升业务决策效率。
2.数据分析指标体系的梳理
数据分析指标体系梳理阶段,需要确定KPI指标所需数据,需要由企业和BI厂商配合完成梳理。主要是将KPI指标和具体数据对应起来,确定计算KPI指标需要抽取的数据。有些指标由多个数据计算得来,需要明确计算方式,为数据准备提供依据。可以采取以下步骤:

(1)明确公司各业务线指标
常用的方法是指标分级方法,指标分级主要是指标内容纵向的思考,根据企业战略目标、组织及业务过程进行自上而下的指标分级,对指标进行层层剖析,主要分为三级T1、T2、T3。

T1:公司战略层面指标
用于衡量公司整体目标达成情况的指标,主要是决策类指标,T1指标使用通常服务于公司战略决策层
T2:业务策略层面指标
为达成T1指标的目标,公司会对目标拆解到业务线或事业群,并有针对性做出一系列运营策略,T2指标通常反映的是策略结果属于支持性指标同时也是业务线或事业群的核心指标。T2指标是T1指标的纵向的路径拆解,便于T1指标的问题定位,T2指标使用通常服务业务线或事业群
T3:业务执行层面指标
T3指标是对T2指标的拆解,用于定位T2指标的问题。T3指标通常也是业务过程中最多的指标。根据各职能部门目标的不同,其关注的指标也各有差异。T3指标的使用通常可以指导一线运营或分析人员开展工作,内容偏过程性指标,可以快速引导一线人员做出相应的动作。
(2)明确分析模型方案
比如:OSM模型。此模型是指标体系建设过程中辅助确定核心的重要方法,包含业务目标、业务策略、业务度量,是指标内容横向的思考。

O:用户使用产品的目标是什么?产品满足了用户的什么需求?主要从用户视角和业务视角确定目标,原则是切实可行、易理解、可干预、正向有益
S:为了达成上述目标我采取的策略是什么?
M:这些策略随之带来的数据指标变化有哪些?
(3)明确指标对应的埋点和存储逻辑
当确定好分析模型以后,就可以去收集相应的业务指标需求,共同沟通每个指标的合理性,能否反应业务实际的问题,确定每个指标的具体含义,完善指标体系框架,确定统计的维度和粒度。

之后就可以开始着手整理底层数据的存储逻辑,明确每个字段要从哪里获取,每张表应该涵盖哪些指标哪些字段维度。这个过程可能会出现很多问题,例如
(a)想做的的指标没有埋点所以无法获取;
(b)有埋点但是数据未传;
(c)数据缺失、错误严重。
我们需要整理出这些存在的问题并将问题归类,找到相应数据仓库、埋点研发负责的部门寻求配合,沟通存在的问题并商定问题的解决方案,明确协作的过程及责任划分,确认排期。这个过程中,建议每周将指标体系搭建项目做一次进度汇报,让相关部门及上级了解目前具体的项目进展,促进部门之间的配合,有利于项目正常进行。
(4)梳理指标的准确性,取数校验
当底层数据准备好以后,就可以按照整理的逻辑,指标计算方式,正常进行指标计算,报表开发了。过程中切记数据准确性的校验,确保所有自己出口的数据都是相对准确的,标明数据口径,如有数据不完备的情况需标明原因及后续预计解决计划。

(5)数据指标体系平台建设
数据指标底层报表建好后,只是一些数值而已。让这些数据真正的被人用起来,才能发挥它的价值。这时候可以第三方数据产品,比如亿信华辰指标管理平台来将这些指标进行数据可视化展示,以便于业务概览及异常数据监控,还可以根据一些业务实际问题,进行一些分析报告的产出。

除此以外,随着业务的发展,不同时期产品的衡量指标会变化,我们关注的重点指标可能改变,会有一些新指标的增加及旧指标的淘汰,我们需要将指标体系持续的更新优化以满足业务的需要。
(6)宣贯、存档、落地
宣贯:就是在完成整个指标体系搭建后,要当面告知所有相关业务人员,最好开会并邮件。一方面为下一步工作做铺垫,另一方面是为了让所有相关人员知晓已完成;
存档:对指标口径也业务逻辑进行详细的描述存档,如xxx功能如渗透率=该功能的日点击人数/日活。只有完成这一步,之后的人在查阅时才能看懂是什么意思;
落地:就是建立核心指标的相关报表,实际工作中,报表会在埋点前建好的,这样的话一旦版本上线就能立刻看到数据,而且也比较容易发现问题。
整个指标体系的搭建更多工作是由数据分析师来完成的,产品经理需要配合分析师选择并确认指标,这也是在建立之初最重要的一点。
3.数据源的整合清洗
企业的数据可能是来自外部系统,也可能来自内部的不同业务系统,比如CRM系统、ERP系统,或者业务人员的Execl表格, 这些统称为数据源。各种各样的业务数据通过ETL抽取之后形成面向业务主题的数据集市。

(1)数据源的整合
根据数据分析指标体系收集相关数据,和业务系统,结构化或半结构化的报表等数据进行对接,获取所需数据的表格和字段。
(2)ETL数据处理
数据处理是核心步骤,因为数据处理决定数据分析结果的准确性,最终将影响业务决策。

数据处理由于耗时长、工作繁重,往往需要大量人工手动补录检查,且人工经验判断可能存在偏差,会影响最终数据分析的结果。为避免后期重复劳动,企业应建立完备的数据录入规范,确保各部门基于统一标准录入数据,减少后期数据治理工作量。
比如,针对数据处理常遇到的数据缺失问题,可在数据录入时应将必要字段设置为必填项;对于数据不统一问题,可将输入内容以选项的形式进行选择,确保数据录入的一致;对于数据错误问题,可以设置错误预警,降低数据错误出现频率。
4.数据仓库的架构设计
数据仓库的开发,可以理解为一种技术,也可以理解为一种方法论或解决方案。在商业智能BI中,数据仓库就是最核心的那一层,起到的就是一个承上启下的作用。往下承接各类数据源中的数据,往上支撑各类可视化分析报表。数据仓库的构建水平将直接影响到商业智能BI项目的整体质量,如图就是一个数据仓库的架构图。

5.可视化分析报表逻辑设计
这里的可视化分析报表的逻辑设计主要是依据前期的业务人员搭建的数据指标体系而定,主题利用常见的可视化图表来做业务数据的展现,比如主要指标可以放在可视化报表的中间,次要指标放在两边。当然面对不同的场景,还有许多不同的展示策略,就不一一展开了。

五、企业应用商业智能BI系统面临的挑战
1.数据整合治理
相关数据显示,64.8%的受访企业表示数据的整合与治理,是未来的主要挑战。数据问题主要集中在:“数据过于分散,形成数据孤岛,取数分析麻烦” “底层数据混乱,存在准确、失效、性能的问题”这两个方面。
2.数据人才的培养
从整体背景来看,越来越多的企业开始把数据人才作为企业经营战略版图的核心组成部分,集中表现越来越愿意花高薪聘请大数据人才,整体薪资水平在不断提升。但是优秀的大数据人才培养的成本居高不下,培养周期长,人才供应始终是在大数据人才需求越来越大的背景下捉襟见肘。薪资竞争力不足以及企业创新力不足,让传统企业愈加困难。
3.企业数据文化的建设
在企业认可数据,积累数据的过程中,大数据团队对数据人才的培养也会逐步找到一些法门,这些方法和技巧无不是围绕在数据文化建设之上。调查显示,在彰显数据文化方面,虽然“沟通协调讨论用数据说话,基于数据讨论”达到了81.8%,但“数据获得容易,数据分析快速、流畅”还不足35.19%。
六、案例:BI服务的多行业应用实例
1.智慧企业
(1)安利股份:商业智能(BI)分析系统
这个项目是基于前期的调研和沟通,结合制造行业的核心业务,综合考虑设计了总览、销售管理、生产管理、质量管理、财务管理、仓储管理、人资管理、采购管理等八大主题模块,全面涵盖了制造行业的各个业务范围,为其提供了相应的数据分析与数据挖掘。

(2)华为:IT产品数字化运营之BI展示
随着华为在全球的业务高速发展,支撑华为业务发展的IT服务也需要不断提升来提高华为的竞争力。如何缓解业务高速发展带来的压力?华为目前有300+产品,2000+应用,越来越多的产品在寻求数字化运营服务,全产品自动化通用运营服务,显得迫在眉睫。亿信华辰基于上述问题基于亿信ABI建设通用指标主题模型,最终助力其完成通用产品数字化运营服务。

(3)世茂天成物业服务平台
亿信华辰基于企业的业务诉求,围绕收入、支出、成本、客户满意度、人资管理等方面进行全面分析与展示,帮助企业时刻掌控经营状况以及各项目花费情况,全方位监管物业服务质量以及客户满意度,最终为打造高品质的物业服务提供了数据支撑,辅助领导高效管理。

2.智慧电力
(1)国家电网:一体化电网规划设计平台
随着国家电网公司发展进入以集团化运作为特征,发展进入以特高压和智能化为重要特征的新阶段,根据“大规划”体系建设要求,有必要在原有一体化电网规划设计平台建设的基础上,加快一体化电网规划设计应用的建设。
一体化电网规划设计平台借助亿信华辰的i@Report快速搭建数据采集补录平台,并通过数据工厂(EsDataFactory)完成各业务系统数据的整合清洗,并结合亿信ABI实现大规划、大建设成果的集中展示。

最终利用“i+DF+BI”整体解决方案,完成了数据采集-->数据处理-->数据应用的一整套流程,提升了数据维护展示的适应性和实用化水平、深化了输电网计算分析功能、拓展了配电网应用功能、加强了电网发展诊断分析、优化了成果管理,提高了数据应用的整体效率,达到了项目建设的预期目标。
(2)国网甘肃电力:配电网停电监测平台
配电网停电监测旨在通过大数据理念,结合网架拓扑关系图与电能表采集数据,针对配电网停电情况进行专题监测,重点关注配电网停电频次、停电时长、频繁停电、停电影响户数、电量损失等维度,构建了主线停电、主线频繁停电、支线停电和支线频繁停电等分析主题。

亿信华辰帮助甘肃电力充分运用信息化手段,通过单位区域分布及时间趋势监测分析了公司配电网停电管理的特征及存在的不足,客观反映配网停电情况,分类整理和归纳配网停电范围及规律,有针对性的提出改进措施和优化建议,促进配网运行管理水平提升。
3.智慧制造
(1)中电建路桥集团:决策平台建设
该项目主要帮助解决数据孤岛严重,数据采集方式落后,统计效率较低,且缺乏统一的经营指标体系,最终通过完善的指标体系、直观的展现方式实现数据的分析与监控,支撑领导层的管理决策。

(2)中铁一局:牡佳铁路施工现场同步管控平台
中铁一局集团有限公司是大型、综合型建筑业企业集铁路、工程监理等多种经营为一体的技术密集型集团型企业。为了能有效的监控工程项目现场安全质量,同时做好施工中隐蔽工程的监控及和业资料的及时同步,中铁一局基于亿信ABI打造了施工现场管控系统。

充分利用移动互联网技术和智能手机,利用移动采集APP实现用户施工现场实时移动办公,保证资料的及时性、准确性和可追溯性,强化现场各专业管理人员、项目各部门、各分管责任人及项目经理在同一管理系统中的关联协作,加强施工过程管控,从而提高工程质量安全管理水平。
4.智慧教育
(1)陕西中医药大学:校园数据分析平台
国家及省市近年来积极推进智慧校园建设,引领教师专业发展,促进学生个性化成长。亿信华辰帮助搭建的数据分析平台,能提高学校教育教学质量,提升学校的信息化管理水平,实现学校跨越式发展,为全面推荐素质教育,实现学校教育信息化、智能化,全面带动区域基础教育发展,奠定坚实基础。

七、预测:商业智能BI未来趋势与发展
这里亿信华辰认为未来BI会朝着以下几点发展

1.BI与AI融合,实现智能业务决策
BI经过多年的发展,经历了传统BI、敏捷BI两个主要阶段,未来将迈入智能BI阶段。
智能BI的显著特征是BI和AI融合,一方面是通过应用机器学习等算法增强BI的分析和预测功能,如在向业务人员提供分析结果的基础上延伸到智能决策;另一方面,是结合NLP、智能语音等技术实现自然语言查询等BI智能交互,降低BI使用门槛。

比如,亿信华辰旗下的产品亿信ABI作为全新一代智能数据处理分析平台,分阶段有步骤的实施AI布局,通过程序自动化、 ML 机器学习和深度学习等大数据能力,规划了智问、智读、智算三步递进策略,打造出一个会思考、能说话、有决策的BI系统,助力走向ABI的最佳实践。
尽管关于BI和AI融合的探讨已久并已经落地了一些应用,但整体仍处于初级阶段,主要受制于数据和ROI两方面。
(1)数据方面:BI和AI的应用都对企业数据质量提出了很高的要求,尤其是机器学习算法的模型训练对数据质量的依赖更为直接。例如,由于数据基础的差异,基于同样算法的销量预测模型在服装行业的预测准确率达60-70%,在能源化工行业有可能达到90%。
(2)ROI方面:BI+AI的落地仍有较高的技术门槛,同时意味着较高的投入,如果企业对于业务应用价值缺乏明确的预期或强烈需求,将导致ROI不明确,从而限制相关投入。
2.加强数据实时处理能力,交互式、协同BI是趋势
从产品功能上,传统BI对技术人员依赖重,系统搭建、建模过程均需要技术人员完成,对海量数据计算与动态业务的支持不足,敏捷BI更加适应业务人员自助建模需求,能够实现系统快速部署、数据源集成、高性能计算、探索式分析等。

(1)未来,BI需要进一步加强数据实时处理能力;
(2)除了增强数据的实时处理能力外,未来的智能BI应具备协同分析、交互式分析的能力;
(3)由智能问答技术支撑的智能交互将成为新的BI表现形式。
3.数据分析将变成无处不在的嵌入式分析能力
以前,数据分析产品都是独立部署的,给用户非常清晰的使用界限,必须登录入系统进行相关的操作。将来的数据分析产品将是一种即取即用的能力。
比如,用户会在ERP系统中,或者公司门户中看到的数据图表、数字看板大屏,都是来自于BI工具所产生的链接;比如用户可以将图表生成第三方链接供用户跨系统调用;还有一种场景,就是用户在BI系统中,比如看板中,观察到库存过低,可以通过按钮直接跳转WMS系统进行订货操作。
4.移动化仍然是趋势,但是发展速度比预期要慢
五年前就有人预言商业智能BI移动化会成为必然趋势,如今5年时间已过,移动BI的普及程度并不如预期。原因主要是数据分析的交互性一直是很高的要求,手机屏幕的限制一直抑制了商业智能BI在移动端得到更好发挥的障碍。
比如数据看板或可视化大屏,显然并不适合在移动端进行展示。针对中国市场,则有一些新的移动趋势,比如将BI展示集成到企业微信或者钉钉中去,以更好的发挥商业智能BI的协作性。
5.是更好的支持物联网
随着5G、Lora、NBIot等技术的成熟,物联网技术将成为势不可挡的发展趋势。未来将会有数百亿甚至数千亿个终端物联网设备或传感器接入网络,这个规模数百倍于移动互联时代。
要在中央计算平台进行如此巨大规模的数据处理是不切实际的,也是很低效的。因此,边缘计算将逐渐引入商业智能分析中,物联网终端进行数据分析,然后将处理过的数据汇入云端进行进一步处理。
八、小结
1.对企业来说,商业智能BI不能直接产生决策,而是利用BI处理后的数据来支持决策。核心是通过构建数据仓库平台,有效整合数据、组织数据,为分析决策提供支持并实现其价值。
2.BI最终展现给用户的信息就是可视化报表或视图。需要注意的是,报表只是一种呈现,只能达到查询的效果,查询仅仅只能告诉我们结果是什么、有没有问题。而基于可视化图表背后的数据分析才能告诉我们问题的原因是什么,只要问题发现了,原因也找到了,那么企业业务人员或者管理人员如何去决策就会变得简单与轻松。
3.商业智能BI是一个完整的解决方案,需要进行专业项目实施与部署。在实际项目实施过程中会存在很大的变数,例如业务架构自底往上的调整、分析需求的变化、业务数据计算逻辑的变更等。所以商业智能BI项目如果需要顺利实施就需要权衡好客户实际资源能力、项目支持力度,客户对商业智能BI的期待,项目后期的风险,客户的实际投入和长远规划..
以上就是本次直播的所有内容,感谢大家的积极参与!
